This guide details how to integrate with Lead for your deposit account with debit card program, including details about setup, required money movement APIs, implementation process, and more.
Overview
Requirements
- Account Setup and Ongoing Management
- Debit Card issuing, BIN Sponsorship (if applicable)
- Incorporation of money movement APIs (/SFTP transfers where applicable)
- Entity API set up for customer details and business relationships
- Virtual Account Number API setup to issue unique account numbers for each of your users
- Daily file sharing across user balances and transactions for reconciliation purposes
Special Considerations
- Depository accounts are set up with a account owned by Lead. There are a few different ways to configure your accounts, which we’ll discuss during the implementation process.
- We support many third party vendors in the fintech ecosystem across acquiring, issuing, and payment processing.
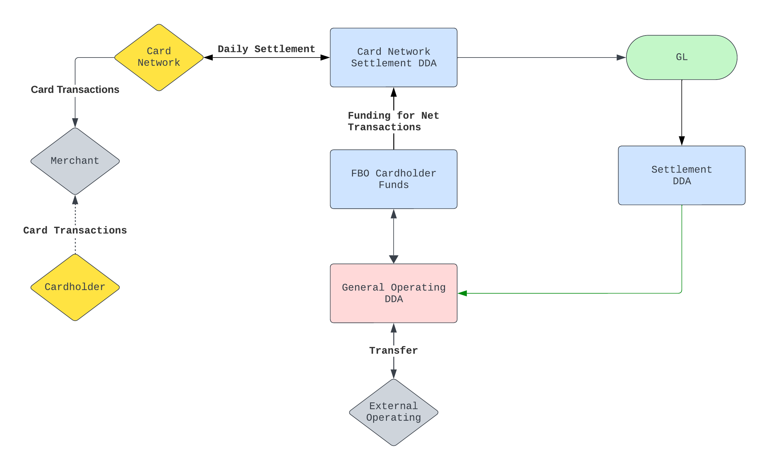
Flow of Funds
An example diagram illustrating a depository account and its associated debit card.
Data Validation Requirements
Required data fields for Depository Accounts with Lead:
| File | Frequency | Notes |
|---|---|---|
| Account | Daily | A “compliance container” that holds multiple financial products on behalf of an entity, includes account identifiers, and account holder information. |
| Entities (via API) | Daily | Use the Entity API in order to send Lead required customer information, with customer relationships of business owners and/or authorized users and signers. |
| Nacha Files (via SFTP) or ACH (via API) | Daily (for files) On Demand (for API) | We require payment files in the form of Nacha files, or you can utilize our ACH API to no longer need to send the Nacha file to us directly. We recommend using our money movement APIs for all payment scenarios, as they require less file transfer load and are more seamless from an architecture perspective. |
| Transactions | Daily | Required: - Daily Batch - Non-Posted Transactions - Any Transaction updates |
| Balance | Daily | Required: - Daily Batch - Any account updates that affect balances |
APIs
Below are the most commonly used APIs for a depository account with debit card issuging and payment functionality: Money Movement APIs Account Functionality & ComplianceImplementation Process
Throughout the implementation process, our cross-functional syncs and technical sessions will give you access to deep expertise across Product Management, Design, Implementation, Finance, Accounting, Legal, and Compliance.Program Kickoff
A cross-functional kickoff with our program management team and our technical product team to begin various work streams and align on use cases. We intake key details from around your money movement, product features, timelines, and due diligence details.
Flow of Funds
Collaborative discussion around our understanding of how your flow would work end-to-end through Lead’s FBO set up. We’ll discuss where money movement occurs, settlements, reconciliation processes, parties involved, and more.
Data Validation
We require a blend of API and SFTP-based file transfers for our integrations. We’ll align on data structure and the included fields during this step.
Sandbox Testing
Once we are aligned on the data schema structure, included fields, and cadences, we can begin testing in sandbox. When there are seven days of successful tests , production testing begins.We anticipate multiple rounds of testing as each data set requires varying verifications.
SFTP address can be found here.

